Si eres el orgulloso dueño de una Toyota 4Runner del año 2010, el modelo que marcó el inicio de la quinta generación, sabes que es un vehículo de gran capacidad. ✨ Para realizar su servicio y reparación con precisión y tener la información técnica oficial a tu alcance, incluso si prefieres el formato digital interactivo, ¡este manual es para ti! 👇
Accede a la Descarga Oficial de la Versión Interactiva del Manual de Taller para tu Toyota 4Runner 2010, conocido tambien por su nombre en inglés Worshop Manual Toyota 4Runner 2010. Esta es la documentación oficial y autorizada por Toyota.
⚠️ ¡INFORMACIÓN CRUCIAL sobre este Manual! ⚠️
- Idioma: El contenido técnico completo del manual está escrito íntegramente en INGLÉS. 🗣️
- Formato: Es un manual interactivo en HTML. No es un PDF plano.
- Acceso: Para abrir y navegar en el manual, debes usar un Navegador Web (como Internet Explorer, Microsoft Edge o Google Chrome). 🌐🖱️
- Compatibilidad: Está diseñado principalmente para funcionar en ordenadores PC (sistemas Windows). Aunque puede abrirse en otros sistemas/dispositivos con navegador, su funcionamiento óptimo y compatibilidad total suelen ser en PC Windows. 🖥️🪟
- Motores aplicables: 4.0L (1GRFE)
- Transmisiones aplicables: Automática (A750E, A750F)
📄 Qué Cubre Esta Documentación Oficial e Interactiva (en Inglés) para Tu 4Runner 2010:
- 🛠️ Procedimientos de Servicio Detallados: Guías paso a paso (en inglés) para el mantenimiento y reparación de todos los sistemas clave de tu modelo 2010.
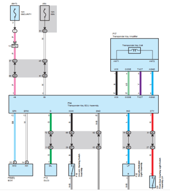
- 💡 Diagramas de Cableado Completos: Esquemas eléctricos claros y navegables (en inglés) para un diagnóstico eficiente de fallas.
- 📅 Pautas de Mantenimiento Recomendadas: El programa de servicio oficial de Toyota (en inglés) para la 4Runner 2010.
- 📏 Especificaciones Técnicas y Pares de Apriete: Datos exactos y valores de ajuste (en inglés) directamente del fabricante.
- 🧩 Diagramas de Despiece y Ensamble: Vistas ilustradas (con descripciones en inglés) con navegación interactiva para entender la estructura de las partes.

💲 Ventajas de Optar por Este Manual Oficial Interactivo (en Inglés):
- ✅ Potencial de Ahorro: Reduce gastos de taller teniendo la información para hacer el trabajo tú mismo.
- 🛡️ Información Autorizada: Tienes acceso a la guía oficial de Toyota para tu modelo 2010.
- 🔎 Eficiencia Digital: La función de búsqueda y navegación rápida en el navegador agiliza la localización de información clave.
- 💪 Guía Completa: Contenido detallado para abordar el mantenimiento y reparaciones.
⬇️ ¡Descarga Oficial de Tu Manual Interactivo HTML (en Inglés)!
Si estás cómodo con la documentación técnica en inglés y tienes un navegador web compatible, obtén acceso inmediato a este valioso recurso oficial para tu Toyota 4Runner 2010.
Consigue el Toyota 4Runner Manual de Taller (2010) – Versión Interactiva Descarga Oficial y ten la guía técnica oficial y digital para tu vehículo. ¡Un recurso indispensable si trabajas en inglés y prefieres el formato interactivo vía web! 👍✨
▶️Video en YouTube: Ver Interactivo Toyota▶️
Encuentra manuales de reparación Toyota especializados. Guías completas para vehículos de diferentes modelos y años en: Manuales Toyota.
Manual de servicio Toyota 4Runner 2010: Imágenes de ejemplo para mantenimiento y reparación.






Deja un comentario