El Manual de Taller Oficial para tu BMW Serie 3 E30 (1982-1994): ¡Mecánica, Despiece y Electricidad del Clásico Icónico! 🛠️💡
1. La Herramienta Maestra para Propietarios y Restauradores 🧑🔧
Asegura la máxima autenticidad y el estándar de fábrica en cada trabajo de servicio, mantenimiento o restauración de tu BMW Serie 3 E30 (modelos de 1982 a 1994) con este Manual de Taller Digital Completo. Si eres el propietario particular de este clásico icónico o diriges un taller especializado en BMW, esta guía es el recurso SEO esencial para un trabajo preciso y riguroso.
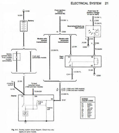
Este compendio es integral, cubriendo la mecánica completa de la Serie E30, desde el 318i hasta los 325i/is y el 325 convertible. Abarca todos los motores de 4 y 6 cilindros aplicables (1.8L, 2.5L, 2.7L), junto con todas las Transmisiones Manuales Getrag/ZF y Automáticas de 3 y 4 velocidades, incluyendo la versión con control electrónico. Su valor incalculable reside en la inclusión de todos los diagramas eléctricos y electrónicos detallados 🔌. Con ellos, podrás rastrear, diagnosticar y solucionar cualquier falla, por compleja que sea, en los sistemas de motor, confort y las redes de cableado de este pionero del deporte alemán.
Evita errores caros y diagnósticos imprecisos utilizando la documentación técnica original de BMW. El contenido es preciso, conciso y está perfectamente organizado, garantizando un acceso rápido a los datos que necesitas. ¡Esta es la solución total para mantener o restaurar tu BMW Serie 3 E30 a su estado original! ✅
2. Cobertura Técnica, Formato y Compatibilidad 🖥️
Este manual de servicio ha sido estructurado para ofrecer la máxima cobertura de las configuraciones de motor y transmisión del BMW E30:
| Característica | Detalle |
| Modelos BMW Cubiertos | Serie 3 E30 (318i, 325, 325e, 325es, 325i, 325is, Convertible), 1982 – 1994 |
| Motores Incluidos | 1.8L (318i), 2.5L (325i/is/Convertible), 2.7L (325/325e/es) |
| Transmisiones Manuales | Getrag 240, Getrag 260, ZF S516 |
| Transmisiones Automáticas | 3HP22 (3 velocidades), 4HP22 (4 velocidades) y 4 velocidades con control electrónico |
| Contenido | Manual de Reparación, Despiece, Mantenimiento y Diagramas Eléctricos/Electrónicos Detallados |
| Idioma | Inglés 🇬🇧 |
| Formato del Manual | PDF (Documento Portable) |
| Compatibilidad | Se puede visualizar en cualquier dispositivo que soporte el formato PDF: Windows, Android, iOS (iPhone/iPad), Mac y tablets. Solo requiere un lector de PDF gratuito. |
3. Ventajas del Manual Digital en PDF 🚀
El formato digital ofrece una funcionalidad superior, imprescindible para la consulta en el área de trabajo:
- Entrega Express a tu Correo: Nuestro sistema automatizado te envía el manual PDF segundos después de tu compra, ofreciendo una experiencia de compra sin demoras. 🚀
- Flexibilidad Total de Plataforma: Ábrelo en tu computadora de escritorio, tu laptop de taller o incluso compártelo con tu equipo, gracias a la universalidad del PDF. 🔄
- Motor de Búsqueda Integrado: Escribe la palabra clave (ej: «bomba de agua») y salta directamente a su procedimiento de reemplazo, diagrama y ubicación. 🔧
- Crea tu Propio Manual de Campo: Imprime las guías de reparación específicas para la jornada y engrápalas, teniendo solo la información relevante para el trabajo del día. 📓
- Nítido al Máximo Nivel de Aumento: Acércate a los diagramas de componentes mecánicos para identificar números de parte y direcciones de flujo con absoluta claridad. 🔬
4. Compra Segura y Transacción Rápida 🔒💳
Adquirir tu Manual de Taller BMW Serie 3 E30 es un proceso diseñado para tu total tranquilidad, garantizando rapidez y seguridad:
- Agilidad que impresiona. La confirmación de pago desencadena inmediatamente el envío del documento digital a tu email, sin tiempos de espera. 🚀
- Tu seguridad no tiene compromisos. Por eso confiamos en pasarelas de pago de primer nivel para crear un entorno de compra 100% confiable.
- Versatilidad en cada compra: Disfruta de la libertad de elegir entre múltiples opciones de pago seguras, como PayPal, Visa o Mastercard. ✅
Visite nuestra sección de Manuales BMW, donde encontrarás para otros modelos y años
Ejemplos Gráficos del Manual de Servicio BMW Serie 3 (E30) 1982-1994






¡Queremos saber de ti! Utiliza nuestro formulario de contacto para enviarnos tus preguntas o comentarios
Deja un comentario