Idioma: Inglés
Formato: Versión HTML (Interactivo, abre con navegadores web como Chrome, Edge o Firefox, funciona en sistemas Windows, se envía por correo electrónico en un archivo comprimido WinRAR o WinZIP)
Compatibilidad: Windows PC
Motores aplicables:
- 4.0L – 1GR-FE
- 5.7L – 3UR-FE
- 4.7L – 2UZ-FE
- 4.6L – 1UR-FE
- 4.5L – 1VD-FTV – DIESEL
Transmisiones que aplica:
- Transmisión Automática (AB60F, A750F)
- Transmisión Manual (H150F)
Incluye:
- Manual de Reparación y Diagramas eléctricos detallados para Toyota Land Cruiser Prado J200 (2015)
- Video explicativo en YouTube: Ver video demostrativo Interactivo Toyota.
ENLACES DE PAGO – REDIRIGIDO A PAYPAL
—————PRECIO 9,99 $—————

Repara tu Toyota con confianza. Encuentra manuales de taller para diferentes modelos y años en: Manuales Toyota.
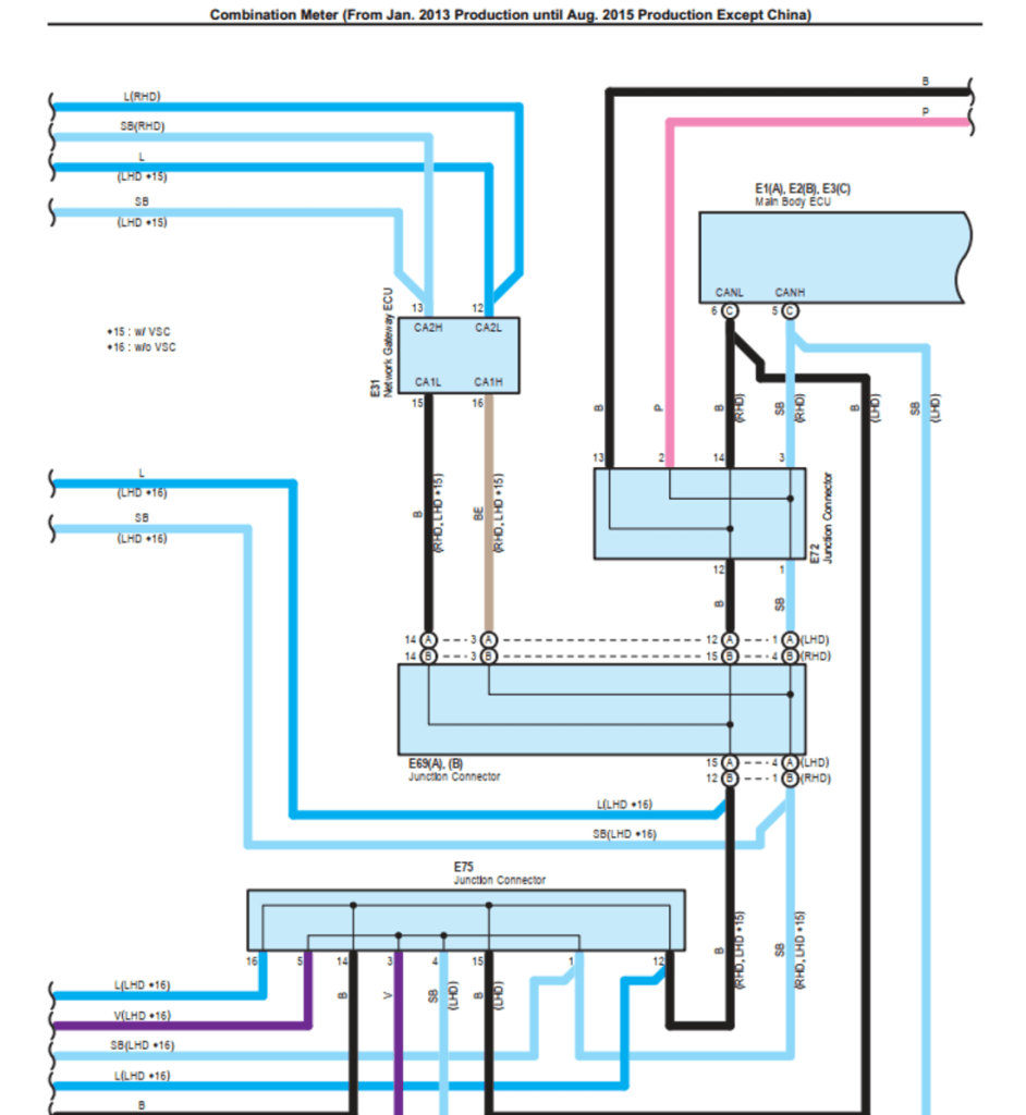
Fotos de ejemplo del manual de servicio Toyota Land Cruiser Prado J200 2015: Soporte visual para mecánicos.






¿Tienes preguntas sobre el mantenimiento de tu Toyota? Comunícate con nosotros y te ayudaremos.
Deja un comentario